مجموعة أبحاث وتطوير تطبیقات الانظمة الرقمیة المدمجة FPGA
الخريجون
الطلبة
الموظفين
البريد الالكتروني
English
جامعتي
English
جامعتي
المشاريع
Five Stages Pipelined RISC
Traffic Light with Libyan License Plate
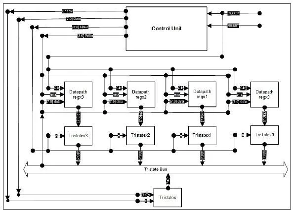
Microprocessor Bus Structure
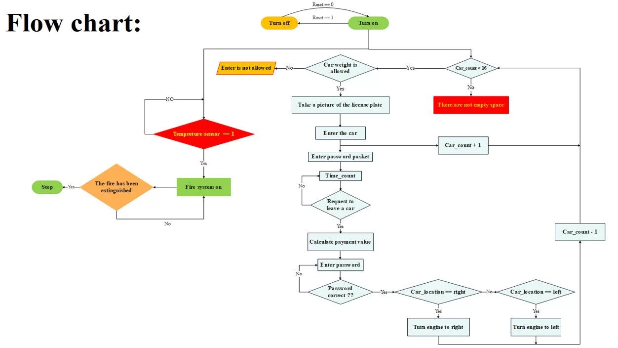
ROTARY CAR PARKING SYSTEM
Single Precision Floating-point
CNN for Character Recognition
High-Speed Custom Instruction
Smart Parking System Based on Machine Learning
المنشورات العلمية
Voice Activity Detector of Wake-Up-Word
Front-end of Wake-Up-Word
Wake-Up-Word Feature Extraction
Reduced Instruction Set Computer
Real Time Density- Based Traffic
An Alternative Microprocessor Bus
Design and Comparative Analysis
Single Precision Floating Point
Five Stages Piplined RISC Processor
Smart Traffic Light System
TRAFFIC SYSTEM WITH LIBYAN VEHICLES
INNOVATIVE BUS-INTERCONNECT
Automated Rotary Parking System
ورش العمل
تواصل معنا
المجموعة البحتية
مركز البحوث والاستشارات والتدريب
مجموعة أبحاث وتطوير تطبیقات الانظمة الرقمیة المدمجة FPGA
صور
ألبومات مجموعة أبحاث وتطوير تطبیقات الانظمة الرقمیة المدمجة FPGA
publication
publication type
learning environment
عرض الكل
حفل
مؤتمر
نشاط
اجتماع
ورشة عمل
عرض الكل
حفل
مؤتمر
نشاط
اجتماع
ورشة عمل
المؤتمر الدولي للذكاء الاصطناعي
Wake-Up-Word Feature Extraction on FPGA
Voice Activity Detector of Wake-Up-Word Speech Recognition System Design on FPGA
Design_and_Implementation_of_a_Smart_Traffic_Light_System_with_Libyan_License_Plate_Recognition_on_FPGA_Conference
Design and Implementation of a Smart Parking System Based on Machine Learning License Plate Recognition on FPGA
DESIGN AND IMPLEMENTATION OF A SMART AUTOMATED ROTARY CAR PARKING SYSTEM ON FPGA
Design and Implementation of Single Precision Floating Point Arithmetic Logic Unit for RISC Processor on FPGA
Reduced Instruction Set Computer Design on FPGA
Design and Implementation of Optimized CNN for Character Recognition on FPGA-based NIOS II Embedded Processor
Design and Implementation of High-Speed Custom Instruction Architecture for Fast Fourier Transform on FPGA-based NIOS II Embedded Processor
Front-end of Wake-Up-Word Speech Recognition System Design on FPGA
Design and Implementation of Five Stages Piplined RISC Processor on FPGA
DEVELOPMENT AND COMPARATIVE EVALUATION OF INNOVATIVE BUS-INTERCONNECT METHODOLOGY FOR PROGRAMMABLE CHIP-BASED SYSTEMS
Design and Comparative Analysis of An Alternative Approach of Bus-Interconnect for Systems on Programmable Chip
An Alternative Microprocessor Bus Structure Design on FPGA
مركز البحوث والاستشارات والتدريب جامعة طرابلس